北京大学肿瘤医院

返回

顶部

网站导航

1111.jpg

研究发现禁食能增强内分泌治疗疗效

作者: 来源: 发布时间:2026-01-08

荷兰癌症研究所Padrão等研究发现,禁食+内分泌治疗能广泛激活糖皮质激素受体(GR)信号,同时降低AP-1家族活性,增强抗肿瘤作用。糖皮质激素给药能起到与禁食类似的作用,提示糖皮质激素或许可以辅助内分泌治疗,使其更有效。(Nature. 2025年12月10日在线版)

此前研究发现,定期禁食可有效增强内分泌疗法对HR阳性乳腺癌的疗效,并在动物模型中延缓获得性耐药的出现。禁食或模拟禁食是已验证的安全干预方法。能帮内分泌治疗增加疗效总是好的。

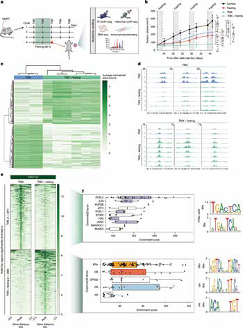
研究者对这一现象背后的机制进行了探讨,在人类HR阳性乳腺癌MCF7细胞系移植小鼠模型中,研究者使用他莫昔芬(TMX)结合每周48小时禁食的干预方案,发现二者表现出显著的协同抗肿瘤作用。

测序结果显示,相较仅禁食或仅TMX治疗的小鼠,禁食+TMX小鼠肿瘤组织出现了广泛的重编程,AP-1转录因子家族成员表达降低,它们与乳腺癌增殖有关。研究者还观察到大量类固醇激素受体(SHR)也受到表观遗传学影响,包括ERα、GR、孕激素受体(PR)等,这些都是HR阳性乳腺癌中的肿瘤抑制因子。

研究者进一步分析了这些SHR在禁食诱导的抗肿瘤免疫中的作用,观察到禁食小鼠循环中的皮质酮和孕酮水平显著升高,它们分别是GR和PR的配体。对比一项模拟禁食结合内分泌治疗乳腺癌的临床试验数据(NCT05748704),发现禁食能增加患者血清中皮质醇和孕酮水平。以上数据表明,禁食和模拟禁食能促进皮质醇和孕酮升高,激活HR阳性乳腺癌中的GR和PR。RNA测序结果还发现禁食能够增强GR和PR相关的转录程序,在小鼠和人类患者中均成立。

PR在HR阳性乳腺癌中的作用早有报道,GR的影响尚有争议,研究者进行了进一步分析。敲除MCF7细胞中的GR后,禁食无法再激活小鼠的抗肿瘤免疫,提示GR在禁食介导的内分泌治疗强化中有核心地位。研究者用地塞米松(Dexa)替代禁食,与TMX联合治疗小鼠,发现这同样可增强疗效,小鼠肿瘤生长大幅度延迟、生存率显著升高。这一系列作用主要通过GR实现,研究者也对免疫细胞群的变化进行了分析,未发现白细胞增殖的显著变化,仅观察到中性粒细胞、非经典单核细胞和树突状细胞的PD-L1表达减少。

389-390期《全球肿瘤快讯》-98.jpg

研究者指出,PR激动剂是在研的一个针对ERα阳性乳腺癌的新药品类,PR抑制剂米非司酮也表现出了对HR阳性乳腺癌的治疗效果。米非司酮根据剂量或使用时间,也可表现出GR激动剂的作用,或许是研究发现的这条通路实现了抗肿瘤效果。需要注意的是,内分泌治疗一般使用时间都长达5~10年,而糖皮质激素难以长期应用,二者联合的安全性和有效性还需要进一步研判。 (编译 张娜)