国人研究发现优化CAR-T疗法关键靶点
北京大学魏文胜、解放军总医院韩为东、博雅辑因袁鹏飞联合团队,通过全基因组CRISPR筛选鉴定出关键的修饰靶点SPPL3,敲除糖基化调控基因SPPL3可为T细胞提供“糖苷盾”护体,减少CAR-T被宿主T细胞和NK细胞杀伤,首次解决了CAR-T细胞的激活诱导性细胞死亡(AICD)问题。通过糖基化屏蔽作用使得T细胞受体(TCR)未缺失的异体CAR-T疗法成为可能。(Cell. 2025年8月14日在线版)
该研究表表明,信号肽肽酶样蛋白3(SPPL3)基因缺失可促使原代T细胞通过聚糖介导(形成“糖苷盾”)实现免疫逃逸。SPPL3缺失改变了T细胞表面的糖基化水平,限制了配体可及性,且在不影响抗CD19 CAR分子功能的前提下降低异体免疫反应。
在体外实验和动物模型中验证上述功效后,研究者进一步开展了相关临床试验。小规模临床试验中,SPPL3敲除CAR-T细胞可在体内长期持续6个月以上,未观察到典型的移植物抗宿主病(GvHD)和严重免疫并发症,部分患者疾病持久缓解。
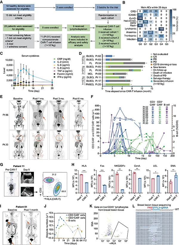
Ⅰ期临床试验中,9例复发/难治性B细胞非霍奇金淋巴瘤(B-NHL)患者进行SPPL3和T细胞受体(TCR)同时敲除的抗CD19异体CAR-T细胞治疗后,达到了安全性主要终点,其中3例观察到3级或更高级的细胞因子释放综合征(CRS)。
研究对3例淋巴瘤或白血病患者实施了仅SPPL3敲除但保留TCR的CAR-T细胞疗法的同情况用药,未观察到移植物抗宿主病的临床迹象。研究结果表明,通过基因编辑敲除SPPL3实现的糖基化屏蔽作用为优化(保留TCR)通用型CAR-T疗法提供了有前景的研发方向。

通用型CAR-T的主要问题之一,就是宿主抗移植物病(HvG),宿主T细胞和NK细胞介导的HvG会杀伤CAR-T;反复激活诱导的细胞死亡(AICD)也会降低通用型CAR-T的持久性。目前已有一些方法让CAR-T逃避宿主的免疫监视,如破坏β-2微球蛋白和人类白细胞抗原(HLA)分子来减少T细胞介导的HvG,目前尚无方法能有效解决治疗性T细胞的AICD。
为了寻找保护CAR-T细胞的方法,研究者利用CRISPR筛选,寻找可以回避T细胞和NK细胞杀伤、以及避免Fas-FasL介导的AICD的关键基因,最终找到靶基因SPPL3,能同时解决以上三个问题。SPPL3是糖基化调控基因,编码一种糖基转移酶切割酶,可负向调控细胞表面的糖链修饰。敲除SPPL3会能够显著增加T细胞表面的糖基化水平,形成致密的糖基“护盾”。
这一护盾可降低细胞表面HLA-Ⅰ分子的可及性,削弱宿主T细胞TCR介导的识别与清除;减少NK细胞配体暴露,减少NK细胞杀伤;降低Fas可及性,减少AICD。同时,糖苷盾并不会降低CAR-T细胞抗肿瘤活性。此前有研究发现,敲除癌细胞的SPPL3会赋予其对T细胞、NK细胞、中性粒细胞和γδT细胞抵抗力。

经过临床前实验验证后,研究者先后开展了两项小规模临床试验。在第一项试验中,研究者们采取了SPPL3和TCR双敲除CD19 CAR-T,用于治疗9例复发/难治(r/r) B细胞非霍奇金淋巴瘤(B-NHL)。试验未观察到GvHD,3例患者出现≥3级CRS,但CAR-T体内的持续时间有限。研究者分析了残存CAR-T细胞的扩增动力学,猜测TCR对CAR-T的长期存活很有必要,于是在第二项临床试验中保留TCR、仅敲除SPPL3。
第二项临床试验仍在进行中,该研究报告介绍了3例患者的治疗情况。试验结果显示,敲除SPPL3后,CAR-T在患者体内可持续存在6个月以上,未见典型的GvHD和严重免疫并发症,并观察到较积极的疗效。
该研究不仅提供了通用型CAR-T疗法的新修饰方案,也有潜力应用于NK细胞、γδT细胞等通用细胞疗法,加速免疫治疗在更多瘤种中的转化与应用。
(编译 姜娜)


