限制饮食丝氨酸抑制肿瘤增殖
美国密歇根大学Scott等研究发现,胶质母细胞瘤可从周围环境中摄取丝氨酸等营养物质,用于供能和神经递质合成,节省下来的葡萄糖碳源优先用于合成核苷酸。核苷酸与胶质母细胞瘤的侵袭性密切相关,限制饮食中的丝氨酸,可有效使胶质母细胞瘤延缓生长,并增强放化疗效果。(Nature. 2025年9月3日在线版)
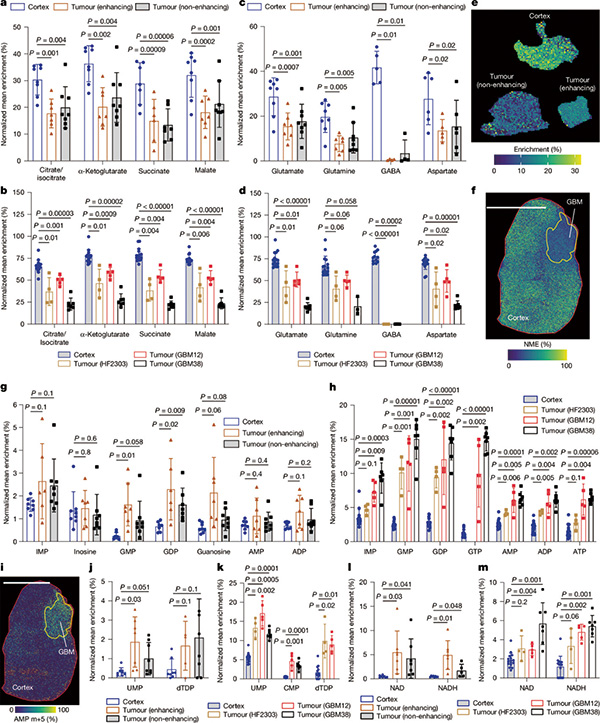
该研究首次在人体中完成了稳定同位素标记葡萄糖的输注实验,并结合代谢通量分析(MFA),系统地追踪了葡萄糖碳在肿瘤与皮层组织中的代谢命运。首次通过人体同位素示踪技术,揭示了脑瘤代谢重编程的全景图,为攻克这一致命肿瘤提供了新治疗思路。

胶质母细胞瘤是恶性程度最高的癌症之一,侵袭性高、易耐药、预后差。胶质母细胞瘤异质性非常高,找到胶质母细胞瘤共通的代谢弱点,是克服治疗难题的关键。研究者给8例高级别胶质母细胞瘤患者和胶质母细胞瘤模型小鼠注射了碳同位素(13C)标记的葡萄糖,并追踪了碳源流向。
研究发现,在胶质母细胞瘤中,13C葡萄糖在三羧酸循环和神经递质合成中并不活跃;胶质母细胞瘤优先将葡萄糖用于核苷酸和辅酶合成。核苷酸代谢与胶质母细胞瘤的侵袭性表型有密切联系。胶质母细胞瘤在快速增殖和侵袭过程中,需要大量核酸合成原料,导致其对核苷酸代谢高度依赖。此前有研究发现,核苷酸代谢酶表达在侵袭性胶质瘤中显著上调,蛋白质组学分析发现,富集核苷酸合成通路的胶质母细胞瘤代谢亚型表现出更强的增殖能力和侵袭性。
研究采用独特的“代谢指纹追踪”技术,将带有碳13同位素标记的葡萄糖,注入17例脑瘤患者和多种小鼠模型体内。通过质谱分析和代谢通量建模,精确追踪葡萄糖碳原子在肿瘤组织与正常脑组织中的代谢轨迹。结果显示,正常脑皮层将葡萄糖碳60%以上用于三羧酸循环(TCA循环)供能,及谷氨酸、GABA等神经递质合成;而胶质母细胞瘤却将这些碳原子70%以上导向核苷酸合成通路,为DNA复制和细胞分裂提供原料。

实验结果显示,胶质母细胞瘤的代谢变化使其在放疗后提升核苷酸的从头合成,以应对治疗诱导的DNA损伤,形成代谢性耐药。将碳源倾向核苷酸代谢,胶质母细胞瘤其他所需的生物合成过程出现空缺。作为应对,胶质母细胞瘤选择从周围环境中摄取丝氨酸等营养物质。在不同胶质母细胞瘤患者中,增加丝氨酸摄取的机制略有差异,但对丝氨酸的需求是共通的。提示丝氨酸为胶质母细胞瘤的代谢弱点。
接受放疗后,胶质母细胞瘤细胞会立即激活次黄嘌呤单核苷酸的从头合成通路,使鸟苷酸产量在1小时内激增3倍。这种应激反应解释了为何传统治疗常导致肿瘤产生耐药性。研究者通过构建动态代谢模型发现,限制饮食中的丝氨酸和甘氨酸,可迫使肿瘤细胞将葡萄糖碳重新分配给丝氨酸合成,从而使核苷酸产量下降40%,显著抑制肿瘤增殖。限制饮食中的丝氨酸能促使胶质母细胞瘤将更多资源用在丝氨酸合成上,从而延缓肿瘤生长,并增加标准治疗效果。
接受低丝氨酸饮食的小鼠,其肿瘤生长速度减缓50%,且对放化疗的敏感性提升了2.3倍。这种饮食干预对正常脑组织影响极小,因为皮层细胞仍能通过自身糖酵解途径维持丝氨酸供应。这种精准代谢干预策略的关键在于肿瘤对环境丝氨酸的高度依赖性——约60%的胶质母细胞瘤患者肿瘤组织显示丝氨酸转运基因SLC1A4/SLC7A11显著高表达,而正常脑组织中主要依赖内源性合成。
研究者已启动两项临床试验(NCT04477200、NCT 05236036),测试靶向核苷酸合成和丝氨酸代谢的联合疗法疗效。通过术中葡萄糖示踪技术,医生可提前判断患者肿瘤对饮食干预的敏感性——那些肿瘤组织中m+1丝氨酸占比超过65%的患者,最可能从低丝氨酸饮食中获益。
(编译 姜娜)


