研究发现回肠不易患癌的原因
哈尔滨医科大学郑桐森、郝大鹏和张学等研究发现,在回肠中特异性高度富集有终末耗竭抗性和强大的克隆扩增能力的CD160+CD8+T细胞,结肠组织和结肠癌组织中这种T细胞亚型较少。给肠癌小鼠模型输注这种T细胞,可抑制肿瘤生长,还可增效免疫检查点抑制剂的治疗效果,甚至可帮免疫检查点抑制剂克服耐药性。提示CD160是CD8+ T细胞功能的关键调节因子,输注CD160+CD8+T细胞或是一种新型免疫治疗策略。(Nat Cell Biol. 2025; 27: 1555-1571.)
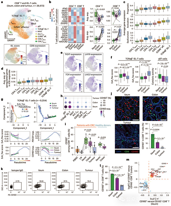
为构建免疫细胞图谱,研究者获取68例结直肠癌患者和健康供体配对样本中CD45+免疫细胞的scRNA/BCR/TCR测序数据,包括肿瘤引流淋巴结(LNs)、外周血单核细胞(PBMCs)、回肠、结肠和肿瘤组织。经过严格质量过滤后,保留465 920个高质量细胞。对多组学数据进行批次校正和无监督聚类后,鉴定出7个主要谱系。
各组织间主要细胞亚群的组成和分布存在显著差异。PBMCs中富含T细胞和NK细胞,肿瘤引流淋巴结和回肠中富含B细胞,而肿瘤样本中髓系细胞富集,表明不同组织存在异质性免疫景观。

研究者通过比较结直肠癌患者和健康供体的配对回肠和结肠样本的免疫差异,发现CD160在CD8+ T细胞亚群中广泛表达,并表现出很强的组织特异性。绝大部分CD160+T细胞在回肠里,而肿瘤组织中CD160+T细胞最少。回肠富集的CD160+CD8+ T细胞具有终末耗竭抗性和强大的克隆扩增能力。转移CD160+CD8+ T细胞可显著抑制微卫星高度不稳定(MSI-H)和炎症诱导的CRC模型中的肿瘤生长。Cd160基因敲除会加速肿瘤生长,而回输CD160+CD8+ T细胞可逆转该现象。
研究者分析CD160+CD8+T细胞的功能发现,在激活后,CD160+CD8+ T细胞的细胞毒性更高,提示其杀伤癌细胞的能力强,在经历慢性刺激后,CD160+CD8+ T细胞表现出终末耗竭表型的比例少,提示其抗终末耗竭的能力强。体外与癌细胞共培养实验,证实了上述发现。肿瘤小鼠模型实验显示,CD160+CD8+ T细胞浸润肿瘤能力更强,还可在肿瘤微环境中逐渐获得肿瘤抗原特异性。

研究者构建了肠癌小鼠模型,开展了过继细胞治疗实验。实验结果显示,与接受PBS的小鼠相比,接受CD160+CD8+ T细胞的小鼠的肿瘤数量和大小显著减小,接受CD160-CD8+ T细胞的小鼠则未表现出任何效果。对于免疫原性较差的肿瘤模型,注射CD160+CD8+ T细胞虽可浸润肿瘤,却不能抑制肿瘤生长,提示CD160+CD8+ T细胞的抗肿瘤作用取决于肿瘤免疫原性。
在MSI-H且抗PD-1耐药的结直肠癌模型中,CD160+CD8+ T细胞通过增加肿瘤浸润性祖细胞耗竭T细胞,显著提升抗PD-1疗效并克服耐药性,几乎完全清除肿瘤。CD160与PI3K(p85α)的相互作用通过AKT–NF-κB通路促进FcεR1γ和4-1BB表达,从而增强CD8+ T细胞毒性。该研究揭示CD160是CD8+ T细胞功能的关键调控因子,转移CD160+CD8+ T细胞这一创新免疫治疗策略可克服抗PD-1耐药。

研究者发现,敲除CD160的编码基因后,CD8+ T细胞的细胞毒性被削弱,响应PD-1抑制剂的祖细胞耗竭T细胞减少,肠癌进展加速。提示CD160+CD8+ T细胞有改善PD-1抑制剂疗效的潜力。PD-1抑制剂联合输注CD160+CD8+ T细胞,不仅可让PD-1抑制剂治疗MSI-H肠癌更有效,甚至可克服MSI-H肠癌对PD-1抑制剂的耐药问题。
研究显示,CD160可直接与PI3K的调节亚基p85α相互作用,激活AKT/NF-κB通路,从而促进FcεR1γ(传导免疫受体的激活信号)和4-1BB(共刺激分子,促进T细胞活化与增殖)表达,最终增强CD8+ T细胞抗肿瘤活性。
该研究发现了一种有强大抗肿瘤活性和抗终末耗竭能力的T细胞亚型,为肿瘤免疫治疗提供了新思路。据悉,研究团队已发起一项前瞻性临床研究,探讨CD160+CD8+ T细胞联合PD-1抑制剂治疗肠癌的安全性和疗效,研究结果值得期待。
(编译 张莉莉)


