高可塑性细胞状态肿瘤细胞驱动肿瘤进展和耐药
美国纪念斯隆-凯特琳癌症中心Tammela和华中农业大学颜彦等,首次在肺癌小鼠模型内深入研究了少数具有高可塑性细胞状态(HPCS)的肿瘤细胞,发现这些HPCS细胞具有很强的细胞状态转变能力,能够分化成肿瘤中可观察到的所有癌细胞状态,进而驱动肿瘤的进展和耐药。HPCS细胞的这种转变不是单向的,是可逆的。也就是说,由HPCS细胞分化而成的特定癌细胞亚型,还可以回到HPCS。(Nature. 2026年1月21日在线版)
肿瘤异质性一直是研究重点,异质性与肿瘤进展和耐药显著相关。有研究发现,肿瘤异质性可能源于部分肿瘤细胞的可塑性。这些可塑性强的细胞可改变表型,以适应压力和产生耐药。不过对这些细胞研究较少。
研究者此前基于单细胞测序技术和计算模型,首次明确了HPCS的存在并初步确定了它的特征。研究还发现HPCS似乎位于不同细胞状态转变的交汇点,且与化疗耐药性、高增殖潜能和患者生存率低相关。

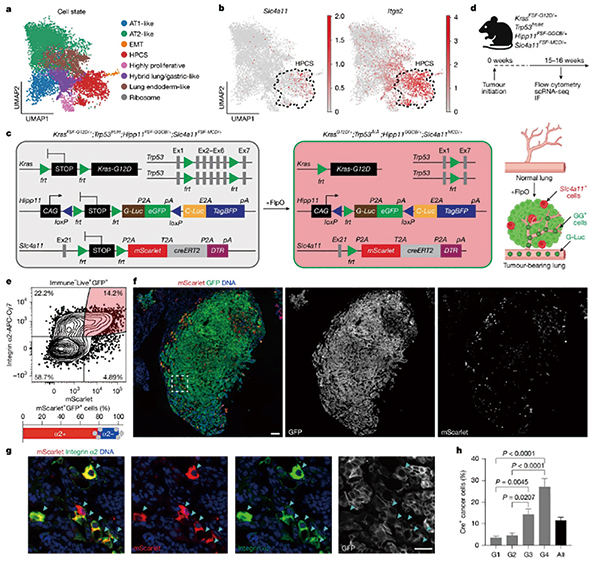
研究者在小鼠体内对HPCS细胞进行了深入研究,先构建了多个报告/追踪系统,能对HPCS细胞进行可视化、分离、谱系追踪和消除。与此前发现的标志物相比,在特定肺腺癌小鼠模型中,Slc4a11标记HPCS细胞的特异性更好。
在追踪HPCS细胞的过程中,研究者发现HPCS细胞可分化为腺瘤和腺癌中观察到的所有癌细胞状态。在早期肿瘤肺泡样细胞状态和进展期内胚层样细胞状态的转换中,HPCS起着枢纽作用。这些转换在肿瘤进展过程中,以正向和反向的方式通过HPCS发生,提示HPCS是肺癌中恶性细胞状态多样性的核心驱动因素。
意外发现是,非HPCS细胞也可以获得HPCS。虽然HPCS细胞具有很高的生长潜力,但大部分HPCS细胞处于高度静止状态。HPCS细胞在分化成其他亚型后,会迅速进入细胞周期,从而驱动HPCS衍生癌细胞的克隆扩增和原位肿瘤生长。
HPCS对于早期肺肿瘤和腺癌的进展和生长至关重要。HPCS细胞其实并不耐药,但会产生由耐药细胞组成的微小残留病灶。uPAR在HPCS细胞上显著富集,用最初用于清除衰老细胞的uPAR靶向CAR-T细胞清除HPCS细胞,结果发现HPCS细胞确实可被有效清除,进而抑制肿瘤的生长。提示驱动肿瘤进展、异质性和治疗耐药性的HPCS,是一种可作为治疗靶点的肿瘤细胞状态。

研究者在不同癌症患者数据集中,开展对HPCS的分析研究发现,HPCS特征存在于结直肠癌、头颈癌、肺腺癌、卵巢癌、胰腺癌、前列腺癌和皮肤鳞状细胞癌的单细胞数据集中,且HPCS特征也与肿瘤进展和耐药性相关。
功能上,HPCS表现出广泛的细胞状态转换能力,兼具成体干细胞和肿瘤干细胞的特征。与肿瘤干细胞不同的是,HPCS在肿瘤发生早期由肿瘤细胞获得,并在已形成的腺癌中由其他癌细胞转化而来。且HPCS分子和功能上,更接近于一种损伤诱导的、具有可塑性的瞬时再生状态。
该研究深入分析了HPCS细胞在体内的特征,并揭示了HPCS细胞驱动肿瘤耐药和复发的原因,还为清除HPCS细胞找到了潜在的靶点。将清除HPCS细胞的疗法与其他治疗药物联用,或有望改善肿瘤的耐药和复发问题。
(编译 王悦翔)


