小细胞肺癌与神经元形成突触促进脑转移
美国斯坦福大学/布莱根妇女医院Savchuk 等和德国科隆大学Sakthivelu等报告两项研究发现,小细胞肺癌(SCLC)肿瘤细胞可与神经元形成突触,并响应神经元活动电信号,促进SCLC脑转移瘤生长。(Nature. 2025年9月10日在线版)
SCLC是一种高级别神经内分泌肿瘤,多数患者诊断时已转移,脑转移者众。神经内分泌细胞可响应神经系统信号释放激素,研究者猜测神经活动或参与SCLC进展。此前有研究发现,SCLC细胞形态会发生类似神经元的改变,生长出类似轴突的结构。当前研究证实,SCLC肿瘤细胞确可生成有功能的突触,从而促进自身生长。
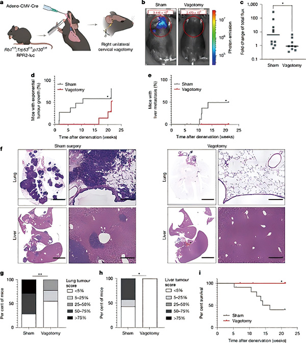
研究证实,在原发SCLC的发生过程中,肺部迷走神经发挥关键作用。切断小鼠颈侧迷走神经可显著减少肺部肿瘤负荷和肝转移,延长小鼠生存。这种作用仅在SCLC发展早期有效,提示神经支配在肿瘤起始阶段尤为关键。
研究者分析9例脑转移SCLC患者的肿瘤样本,发现了广泛的神经元轴突浸润,靠近轴突的SCLC细胞表达更高水平的增殖标志物,提示神经元促进脑转移瘤生长。基因表达分析显示,神经元诱导SCLC细胞丰富的突触基因表达程序,分子特征表明SCLC细胞在脑内发生神经样重编程,这一现象在其他转移部位不存在。

研究者在电子显微镜下,观察到实验动物SCLC脑转移组织中存在清晰的突触结构,大约每10个SCLC细胞中有3~5个与神经元形成突触连接,结构类似此前在乳腺癌中观察到的三方突触。谷氨酸能神经元和GABA能神经元可通过突触活动驱动SCLC膜去极化与增殖,与其在发育中神经元中的作用类似。SCLC细胞还可反向增强神经元突触形成和电活动,诱导自身表达类似星形胶质细胞的基因、重塑神经元微环境。研究者认为这或可解释SCLC脑转移与癫痫发作之间的临床关联。
由此,研究者认为神经元-肿瘤突触可作为药物干预靶点。研究者选择的是一种已广泛用于临床癫痫治疗的药物左乙拉西坦,该药物可干扰突触小泡释放,减少神经元活动。实验中左乙拉西坦可有效减少SCLC脑转移小鼠的肿瘤负荷、抑制癌细胞增殖。
另一项研究确认SCLC细胞可形成功能性突触,并受神经元信号影响促进肿瘤生长。研究者发现,抑制谷氨酸信号是有潜力的干预思路,DCPG和利鲁唑可显著减少荷瘤小鼠的肿瘤大小、延长生存。化疗联合利鲁唑可显著提高疗效。
(编译 张莉莉)



